It is common for attackers to send large volumes of malicious emails from the email accounts which they compromise. Before carrying out this mass-mailing activity, there are predictable, preparatory steps which attackers take, such as registering mass-mailing applications and creating new inbox rules. In this blog, we will provide details of an attack observed in February 2022 in which a threat actor conducted a successful mass-mailing attack at a financial company based in Africa.
Attack summary
In February 2022, an attacker attempted to infiltrate the email environment of a financial services company based in Africa. At the beginning of February, the attacker likely gained a foothold in the company’s email environment by tricking an internal user into entering the credentials of their corporate email account into a phishing page. Over the following week, the attacker used the compromised account credentials to conduct a variety of activities, such as registering a mass-mailing application and creating a new inbox rule.
After taking these preparatory steps, the attacker went on to send out large volumes of phishing emails from the internal user’s email account. The attacker consequently obtained the credentials of several further internal corporate accounts. They used the credentials of one of these accounts to carry out similar preparatory steps (registering a mass-mailing application and creating a new inbox rule). After taking these steps, the attacker again sent large volumes of phishing emails from the account. At this point, the customer requested assistance from Darktrace’s SOC to aid investigation, and the intrusion was consequently contained by the company.
Since the attacker carried out their activities using a VPN and an Amazon cloud service, the endpoints from which the activities took place did not serve as particularly helpful indicators of an attack. However, prior to sending out phishing emails from internal users’ accounts, the attacker did carry out other predictable, preparatory activities. One of the main goals of this blog is to highlight that these behaviors serve as valuable signs of preparation for mass-mailing activity.
Attack timeline

Figure 1: Timeline of the intrusion
On February 3, the attacker sent a phishing email to the corporate account of an employee. The email was sent from the corporate account of an employee at a company with business ties to the victim enterprise. It is likely that the attacker had compromised this account prior to sending the phishing email from it. The phishing email in question claimed to be an overdue payment reminder. Within the email, there was a link hidden behind the display text “view invoice”. The hostname of the phishing link’s URL was a subdomain of questionpro[.]eu — an online survey platform. The page referred to by the URL was a fake Microsoft Outlook login page.

Figure 2: Destination of phishing link within the email sent by the attacker
Antigena Email, Darktrace’s email security solution, identified the highly unusual linguistic structure of the email, given its understanding of ‘normal’ for that sender. This was reflected in an inducement shift score of 100. However, in this case, the original URL of the phishing link was rewritten by Mimecast’s URL protection service in a way which made the full URL impossible to extract. Consequently, Antigena Email did not know what the original URL of the link was. Since the link was rewritten by Mimecast’s URL protection service, the email’s recipient will have received a warning notification in their browser upon clicking the link. It seems that the recipient ignored the warning, and consequently divulged their email account credentials to the attacker.
For Antigena Email to hold an email from a user’s mailbox, it must judge with high confidence that the email is malicious. In cases where the email contains no suspicious attachments or links, it is difficult for Antigena Email to obtain such high degrees of confidence, unless the email displays clear payload-independent malicious indicators, such as indicators of spoofing or indicators of extortion. In this case, the email, as seen by Antigena Email, didn’t contain any suspicious links or attachments (since Mimecast had rewritten the suspicious link) and the email didn’t contain any indicators of spoofing or extortion.

Figure 3: The email’s high inducement shift score highlights that the email’s linguistic content and structure were unusual for the email’s sender
Shortly after receiving the email, the internal user’s corporate device was observed making SSL connections to the questionpro[.]eu phishing endpoint. It is likely that the user divulged their email account credentials during these connections.

Figure 4: The above screenshot — obtained from Advanced Search — depicts the connections made by the account owner’s device on February 3
Between February 3 and February 7, the attacker logged into the user’s email account several times. Since these logins were carried out using a common VPN service, they were not identified as particularly unusual by Darktrace. However, during their login sessions, the attacker exhibited behavior which was highly unusual for the email account’s owner. The attacker was observed creating an inbox rule called “ _ ” on the user’s email account,[1] as well as registering and granting permissions to a mass-mailing application called Newsletter Software SuperMailer. These steps were taken by the attacker in preparation for their subsequent mass-mailing activity.
On February 7, the attacker sent out phishing emails from the user’s account. The emails were sent to hundreds of internal and external mailboxes. The email claimed to be an overdue payment reminder and it contained a questionpro[.]eu link hidden behind the display text “view invoice”. It is likely that the inbox rule created by the attacker caused all responses to this phishing email to be deleted. Attackers regularly create inbox rules on the email accounts which they compromise to ensure that responses to the malicious emails which they distribute are hidden from the accounts’ owners.[2]
Since Antigena Email does not have visibility of internal-to-internal emails, the phishing email was delivered fully weaponized to hundreds of internal mailboxes. On February 7, after the phishing email was sent from the compromised internal account, more than twenty internal devices were observed making SSL connections to the relevant questionpro[.]eu endpoint, indicating that many internal users had clicked the phishing link and possibly revealed their account credentials to the attacker.

Figure 5: The above screenshot — obtained from Advanced Search — depicts the large volume of connections made by internal devices to the phishing endpoint
Over the next five days, the attacker was observed logging into the corporate email accounts of at least six internal users. These logins were carried out from the same VPN endpoints as the attacker’s original logins. On February 11, the attacker was observed creating an inbox rule named “ , ” on one of these accounts. Shortly after, the attacker went on to register and grant permissions to the same mass-mailing application, Newsletter Software SuperMailer. As with the other account, these steps were taken by the attacker in preparation for subsequent mass-mailing activity.

Figure 6: The above screenshot — obtained from Advanced Search — outlines all of the actions involving the mass-mailing application that were taken by the attacker (accounts have been redacted)
On February 11, shortly after 08:30 (UTC), the attacker widely distributed a phishing email from this second user’s account. The phishing email was distributed to hundreds of internal and external mailboxes. Unlike the other phishing emails used by the attacker, this one claimed to be a purchase order notification, and it contained an HTML file named PurchaseOrder.html. Within this file, there was a link to a suspicious page on the public relations (PR) news site, everything-pr[.]com. After the phishing email was sent from the compromised internal account, more than twenty internal devices were observed making SSL connections to the relevant everything-pr[.]com endpoint, indicating that many internal users had opened the malicious attachment.

Figure 7: The above screenshot — obtained from Advanced Search — depicts the connections made by internal devices to the endpoint referenced in the malicious attachment
On February 11, the customer submitted an Ask the Expert (ATE) request to Darktrace’s SOC team. The guidance provided by the SOC helped the security team to contain the intrusion. The attacker managed to maintain a presence within the organization’s email environment for eight days. During these eight days, the attacker sent out large volumes of phishing emails from two corporate accounts. Before sending out these phishing emails, the attacker carried out predictable, preparatory actions. These actions included registering a mass-mailing application with Azure AD and creating an inbox rule.
Darktrace guidance
There are many learning points for this particular intrusion. First, it is important to be mindful of signs of preparation for malicious mass-mailing activity. After an attacker compromises an email account, there are several actions which they will likely perform before they send out large volumes of malicious emails. For example, they may create an inbox rule on the account, and they may register a mass-mailing application with Azure AD. The Darktrace models SaaS / Compliance / New Email Rule and SaaS / Admin / OAuth Permission Grant are designed to pick up on these behaviors.
Second, in cases where an attacker succeeds in sending out phishing emails from an internal, corporate account, it is advised that customers make use of Darktrace’s Advanced Search to identify users that may have divulged account credentials to the attacker. The phishing email sent from the compromised account will likely contain a suspicious link. Once the hostname of the link has been identified, it is possible to ask Advanced Search to display all HTTP or SSL connections to the host in question. If the hostname is www.example.com, you can get Advanced Search to display all SSL connections to the host by using the Advanced Search query, @fields.server_name:"www.example.com", and you can get Advanced Search to display all HTTP connections to the host by using the query, @fields.host:"www.example.com".
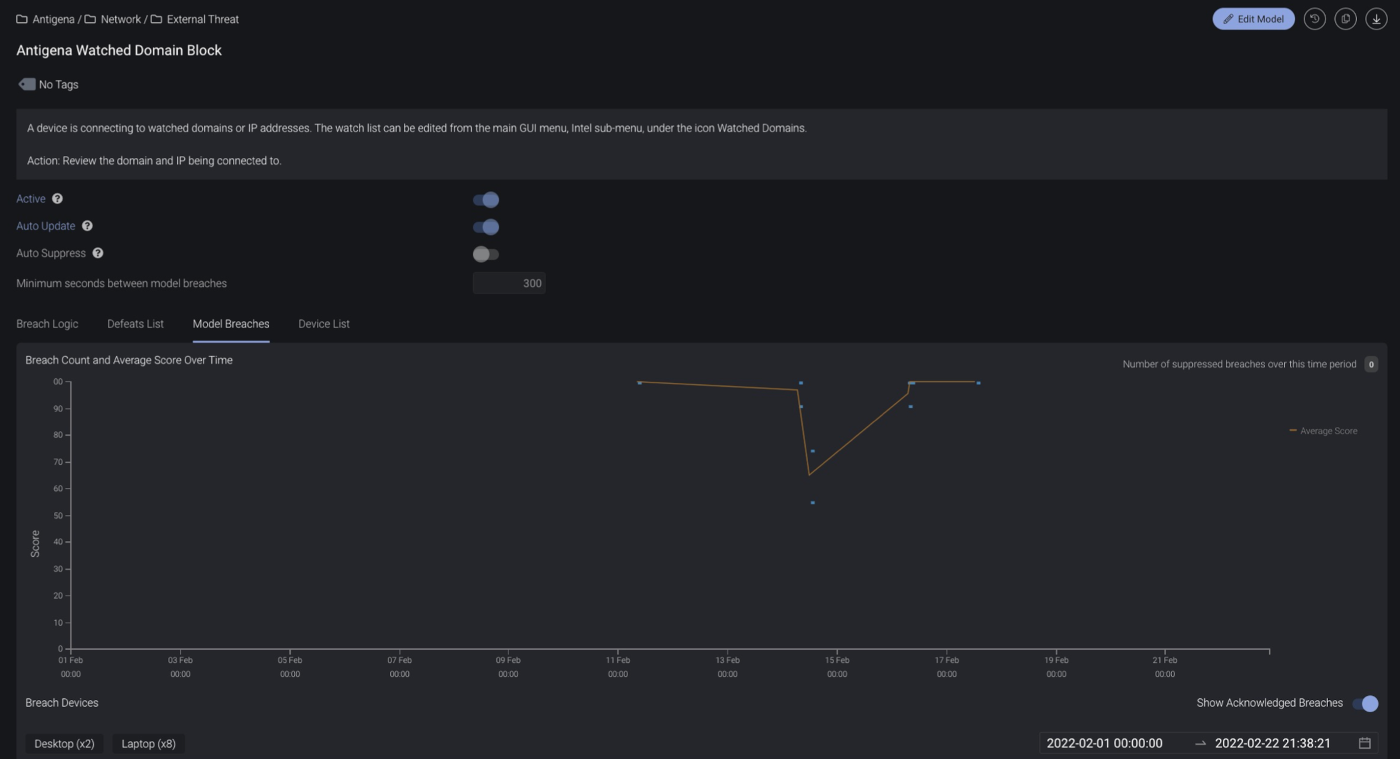
Third, it is advised that customers make use of Darktrace’s ‘watched domains’ feature[3] in cases where an attacker succeeds in sending out malicious emails from the accounts they compromise. If a hostname is added to the watched domains list, then a model named Compromise / Watched Domain will breach whenever an internal device is observed connecting to it. If Antigena Network is configured, then observed attempts to connect to the relevant host will be blocked if the hostname is added to the watched domains list with the ‘flag for Antigena’ toggle switched on. If an attacker succeeds in sending out a malicious email from an internal, corporate account, it is advised that customers add hostnames of phishing links within the email to the watched domains list and enable the Antigena flag. Doing so will cause Darktrace to identify and thwart any attempts to connect to the relevant phishing endpoints.

Figure 8: The above screenshot — obtained from the Model Editor — shows that Antigena Network prevented ten internal devices from connecting to phishing endpoints after the relevant phishing hostnames were added to the watched domains list on February 11
For Darktrace customers who want to find out more about phishing detection, refer here for an exclusive supplement to this blog.
MITRE ATT&CK techniques observed




Thanks to Paul Jennings for his contributions.
Footnotes
1. https://docs.microsoft.com/en-us/powershell/module/exchange/new-inboxrule?view=exchange-ps
2. https://www.fireeye.com/current-threats/threat-intelligence-reports/rpt-fin4.html
3. https://customerportal.darktrace.com/product-guides/main/watched-domains















.avif)














